| Працэс беатыфікацыі Эдварда Вайніловіча: 5 фактаў ад пастулатара кс. Анджэя Сцонбера |
| Беларусь |
| 10.05.2016 16:15 |
|
Ксёндз Анджэй Сцонбер, галоўны пастулатар у беатыфікацыйным працэсе Слугі Божага Эдварда Вайніловіча, распавёў Catholic.by пра асаблівасці працэсу, які распачаўся ў Мінску 10 красавіка. 1. Пачатак працэсу — гэта старт у марафонскім забегу «Распачацце беатыфікацыйнага працэсу 10 красавіка — гэта пачатак бегу, які з’яўляецца марафонам. Нельга дакладна сказаць, колькі будзе доўжыцца працэс і якім будзе яго вынік.
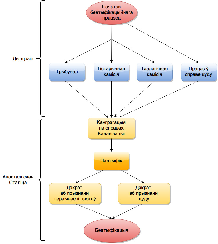
«Разгляд справы Слугі Божага Эдварда Вайніловіча — сапраўдны судовы працэс, якім кіруе спецыяльна створаны Трыбунал пад кіраўніцтвам арцыбіскупа Тадэвуша Кандрусевіча. У працы іерарху дапамагаюць святары-памочнікі.
«На сёння вядома пра 30 сведкаў, якія будуць выслуханы ў справе беатыфікацыі Слугі Божага Эдварда Вайніловіча. Якой будзе якасць гэтых сведчанняў, пакуль невядома. Пасля таго, як скончыцца дыяцэзіяльны этап беатыфікацыйнага працэсу, сабраныя дакументы і сведчанні будуць накіраваны ў Кангрэгацыю па справах Кананізацыі ў Апостальскую Сталіцу». Таксама па тэме:
4. Канчатковае рашэнне вынясуць у Ватыкане «Менавіта Кангрэгацыя па справах Кананізацыі будзе праводзіць аналіз атрыманага матэрыялу. Вынікі дыяцэзіяльнай працы падобных працэсаў прыбываюць туды з усяго каталіцкага свету.
У Кангрэгацыі пройдзе апрацоўка сабранага матэрыялу ў справе цнот Слугі Божага Эдварда Вайніловіча. Далей рашэнне Кангрэгацыі накіроўваецца Папу Рымскаму. І толькі Пантыфік, упэўніўшыся ў праўдзівасці гэтых вынікаў, зможа выдаць дэкрэт у справе гераічнасці цнотаў Слугі Божага». «Для таго, каб Слуга Божы Эдвард Вайніловіч быў абвешчаны благаслаўлёным, павінен быць праведзены і асобны працэс у справе меркаванага цуду праз яго заступніцтва.
Інфаграфіка Віталія Палінеўскага Даведка: Ксёндз Анджэй Сцонбер — святар Кракаўскай архідыяцэзіі з 25-гадовым вопытам святарства. На працягу апошніх 10 гадоў удзельнічае ў беатыфікацыйных і кананізацыйных працэсах Кракаўскай дыяцэзіі. Быў дапаможным суддзёю ў кананізацыйным працэсе Яна Паўла ІІ. |



для друку